Menu
大发在线(中国)
关于新桥
新桥简介
组织架构
合作院校
企业荣誉
企业文化
大发在线登录
公司新闻
新硫快讯
产品介绍
安全环保
科技创新
人力资源
人才战略
联系我们
x
全站搜索
搜索
当前位置:
大发在线(中国)
>
安全环保
安全环保
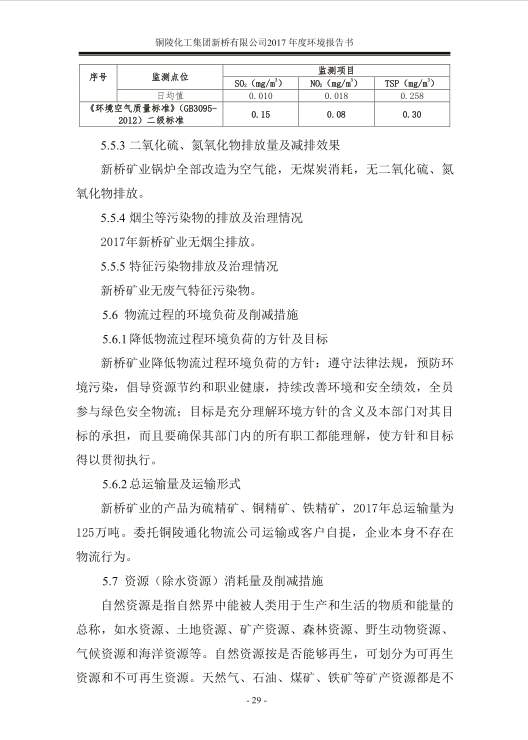
2017年环境报告书
发布时间:
2018-02-09 00:00
阅读次数:
19653
分享:
/
关于2018年3月7日COD日均浓度超标的情况说明
铜化集团大发在线登录2017年厂界噪音自行监测数据
乐动网页登录
|
大发在线登录
|
安博集团
|
大发在线(中国)唯一官方网站
|
LEwin乐玩网页
|
华体会线上平台(集团)官方网站
|
lewin乐玩国际
|
乐玩LW公司
|
雷火APP下载
|